Business Process Model & Notation (BPMN)
BPMN is a standard for visually describing business processes. BPMN uses flowcharts with standardized symbol notation.
Most frequently asked questions
BPMN stands for Business Process Model and Notation. BPMN is a standard notation currently overseen by the Object Management Group (OMG) for modeling business processes. OMG is a consortium that produces and maintains standards in the computer industry. BPMN is one of the standards that can be applied to various heterogeneous development environments.
There are many ways to model business processes, for example by writing or using flowcharts. The added value that can be obtained by using BPMN in describing business processes is that the business process has a greater chance of being implemented into an IT-based application or system because the notation allows it to be executed. Business processes drawn using BPMN are usually deployed into a BPMN engine. This engine will execute the rules defined into an application. There are several characteristics of BPMN engines:
- Low Code, usually requires little or no coding. The BPMN engine directly translates BPMN diagrams as an application. The developer does the necessary configuration according to the needs. The advantage of using a BPMN engine characterized by Low Code is that no coding is required, modifications can be made by non-programmers. The disadvantage that is often encountered is the difficulty of integrating with custom systems. If the organization uses systems, SOPs, and applications that are common in the market, using Low Code can be a solution because it is fast and does not need programmers to implement it.
- High Code, usually requires a lot of effort to code. This is usually done by translating business processes into applications using a common programming framework. All processes need to be written into code. The advantage of this approach is that organizations with unique business processes can realize their ideas. The downside is that the effort to write business processes using application code is enormous.
- Medium Code, trying to be a moderate solution for Low and High Code. You can add custom code to facilitate unique things, but the common and standard parts are already available so it can save time.
Components that a BPMN solution usually has:
- Modeler, to model or draw the business process into a diagram.
- BPMN engine, to execute the modeled business process.
- Frontend, being the interface for users to perform tasks.
Some of the BPMN solutions available in the market are :
- Processmaker.
- Bizagi.
- Joget.
- Camunda.
- Creatio
Source : Buku Tanya Jawab BPMN & Camunda (2023), Ditulis oleh Wisnu Manupraba & Novi Setiani
Business Processes are procedures / sequences or stages of how a business activity works. Another term that is often used to refer to business processes is SOP (Standard Operating Procedure). Business processes / SOPs are a guide for teams in an organization or company to work.
An example of a sales business process at a convenience store:
- The salesperson says welcome.
- The shopper picks up the purchased items and puts them in the shopping cart.
- The shopper hands the shopping cart to the salesperson.
- The salesperson calculates the total value of groceries
- Buyer pays.
- If the money given is greater than the total purchase, the salesperson gives change.
- Process completed.
There are many ways to document a business process. The following are ways of documenting business processes that can be done in an organization. The order below starts from less formal methods to more formal methods.
- Chatting, discussion or giving directions by the person in charge of a business process to the operators or implementation team. This method is usually done in simple organizations or business processes. However, when the implementation team or operator changes frequently, this direction-giving activity must be carried out regularly and continuously. In addition, the opportunity for business process inconsistencies is very large because there is no objective standard. The quality of the discussion, meeting or briefing process is highly dependent on the condition of each individual.
- Create a document containing a narrative or steps to be performed by the operator as exemplified in the minimarket sales business process.
- Create a photo or drawing that explains the flow of a process, such as the following flow of patient registration at a hospital.

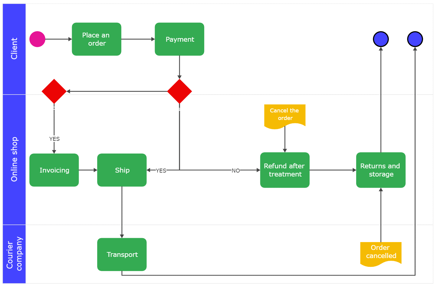
- Membuat flowchart untuk menjelaskan alur dalam sebuah proses. Misalnya, flowchart dalam proses pemesanan barang berikut ini.

- Create a video that contains guidelines for carrying out a process in an organization or agency.
Source : Buku Tanya Jawab BPMN & Camunda (2023), Ditulis oleh Wisnu Manupraba & Novi Setiani
The purpose of an organization building an application or IT-based system is to increase the effectiveness and efficiency of its business processes. By using applications, it is expected that the business processes carried out on a daily basis will become easier, faster, and cheaper.
Solutions to get applications that support company business processes:
- Buying a ready-to-use application, the organization does not make any modifications. The tendency is that the existing business processes adjust to the business processes defined by the application to be used.
- Purchase applications that can be configured according to needs. To use them, organizations need to configure them to facilitate existing business processes.
- Building custom applications, applications are built based on existing business processes. User needs must be facilitated by the application.
General things like accounting, payroll, document management can usually be done using off-the-shelf application solutions. But when it comes to Standard Operating Procedures or business processes, most organizations have unique business processes. This condition encourages many organizations to develop their own applications.
Developing applications that fit the needs is not easy. There needs to be communication between the business team and the IT team. The business team communicates their needs and ideas that can be a competitive advantage for the organization. Of course, the business team conveys it in the language of business people.
The IT team communicates what can be created, what limitations can and cannot be implemented, using the language of IT people. What often happens is that the communication between these two parties is incoherent. What the business team expects cannot be understood by the IT team due to differences in perception or the business person's request is impossible for the IT person to implement due to technical limitations.
BPMN is here to be a communication solution between business and IT teams. The business team should be able to describe what is expected with BPMN and the IT team will develop IT solutions based on the BPMN design. The approach to make this happen is to provide notations, as much as possible, that can be implemented into applications. The business team should only describe the business process using the available notations, and the IT team should have the ability to implement the available notations into applications.
BPMN is used because it is standardized, so using BPMN can reduce the different perceptions of each person in understanding the flow / stages of a process. BPMN (Business Process Model and Notation) is a standard notation used to describe and document business processes. There are several reasons why using BPMN to describe business processes:
- Ease communication between teams: By using the same standard notation, all team members can understand and communicate clearly about the business process being worked on.
- Provides clear documentation: The documentation generated from the BPMN model can be used to plan and change business processes, as well as to ensure that the business processes being executed meet business requirements and standards.
- Facilitates business process analysis and improvement: BPMN provides a clear visualization of business processes, thus facilitating business process analysis and improvement. By visually understanding business processes, they can be evaluated, changed, and improved more effectively.
- Supports system integration: BPMN can be used to define complex workflows and interactions between systems and services, thus facilitating system integration.
- Supports business process automation: BPMN can be used to define business processes that can be automated, thus speeding up process cycle times and reducing human error.
- Improves business process efficiency: By using BPMN, business processes can be designed and modeled in a more efficient and organized way, thereby improving business process efficiency.
By using BPMN, business processes can be represented in a more structured and organized way, thus helping in optimizing business processes and improving business efficiency.
Source : Buku Tanya Jawab BPMN & Camunda (2023), Ditulis oleh Wisnu Manupraba & Novi Setiani